跳到主要内容

「补档」 像素帝的比特彗星教程

2024.04.22

目前像素帝所发布的比特彗星教程教程已经失效
现进行补档 使用的是 2023年9月8号更新的版本
原贴地址:链接

(若显示不清楚可在新标签页中打开图片 或 保存到本地查看)


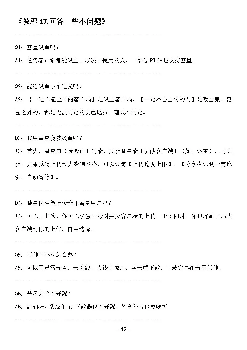
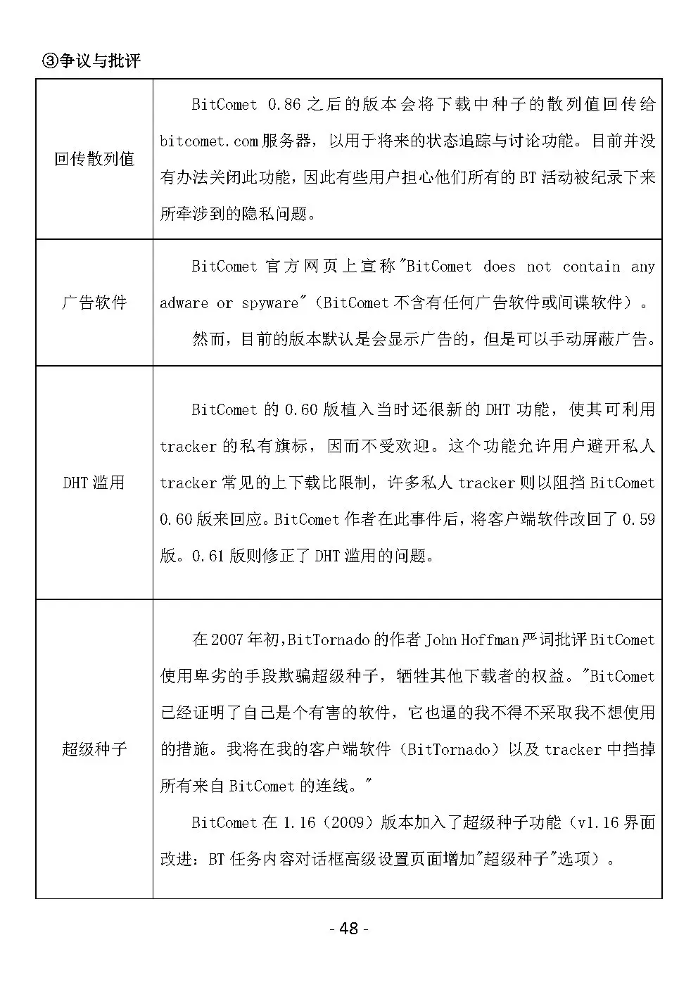
bitcomet-tutorial-[2023.09.08]-Page1 bitcomet-tutorial-[2023.09.08]-Page2 bitcomet-tutorial-[2023.09.08]-Page3 bitcomet-tutorial-[2023.09.08]-Page4 bitcomet-tutorial-[2023.09.08]-Page5 bitcomet-tutorial-[2023.09.08]-Page6 bitcomet-tutorial-[2023.09.08]-Page7 bitcomet-tutorial-[2023.09.08]-Page8 bitcomet-tutorial-[2023.09.08]-Page9 bitcomet-tutorial-[2023.09.08]-Page10 bitcomet-tutorial-[2023.09.08]-Page11 bitcomet-tutorial-[2023.09.08]-Page12 bitcomet-tutorial-[2023.09.08]-Page13 bitcomet-tutorial-[2023.09.08]-Page14 bitcomet-tutorial-[2023.09.08]-Page15 bitcomet-tutorial-[2023.09.08]-Page16 bitcomet-tutorial-[2023.09.08]-Page17 bitcomet-tutorial-[2023.09.08]-Page18 bitcomet-tutorial-[2023.09.08]-Page19 bitcomet-tutorial-[2023.09.08]-Page20 bitcomet-tutorial-[2023.09.08]-Page21 bitcomet-tutorial-[2023.09.08]-Page22 bitcomet-tutorial-[2023.09.08]-Page23 bitcomet-tutorial-[2023.09.08]-Page24 bitcomet-tutorial-[2023.09.08]-Page25 bitcomet-tutorial-[2023.09.08]-Page26 bitcomet-tutorial-[2023.09.08]-Page27 bitcomet-tutorial-[2023.09.08]-Page28 bitcomet-tutorial-[2023.09.08]-Page29 bitcomet-tutorial-[2023.09.08]-Page30 bitcomet-tutorial-[2023.09.08]-Page31 bitcomet-tutorial-[2023.09.08]-Page32 bitcomet-tutorial-[2023.09.08]-Page33 bitcomet-tutorial-[2023.09.08]-Page34 bitcomet-tutorial-[2023.09.08]-Page35 bitcomet-tutorial-[2023.09.08]-Page36 bitcomet-tutorial-[2023.09.08]-Page37 bitcomet-tutorial-[2023.09.08]-Page38 bitcomet-tutorial-[2023.09.08]-Page39 bitcomet-tutorial-[2023.09.08]-Page40 bitcomet-tutorial-[2023.09.08]-Page41 bitcomet-tutorial-[2023.09.08]-Page42 bitcomet-tutorial-[2023.09.08]-Page43 bitcomet-tutorial-[2023.09.08]-Page44 bitcomet-tutorial-[2023.09.08]-Page45 bitcomet-tutorial-[2023.09.08]-Page46 bitcomet-tutorial-[2023.09.08]-Page47 bitcomet-tutorial-[2023.09.08]-Page48 bitcomet-tutorial-[2023.09.08]-Page49